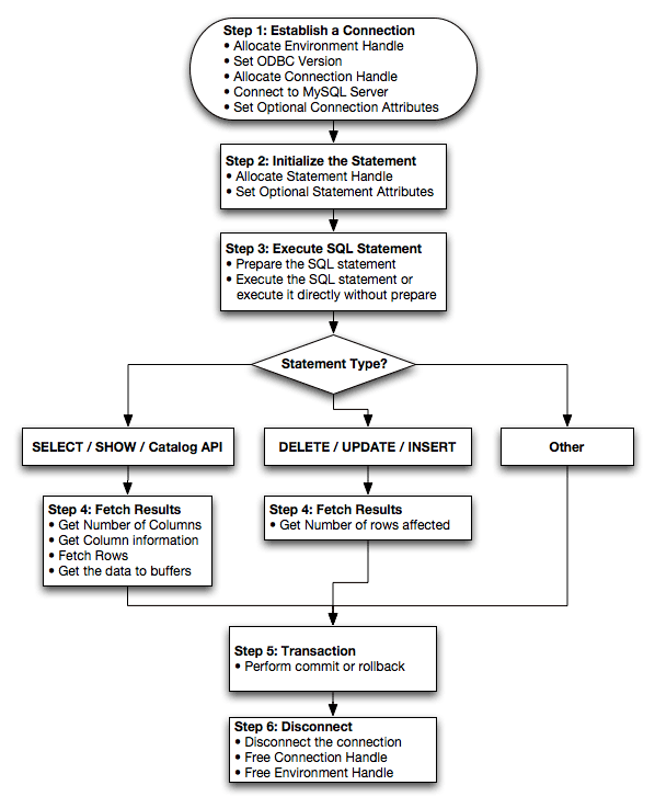
Anwendungen, die MyODBC benutzen, müssen Folgendes tun, um sich mit einem MySQL Server zu verbinden:
Den MyODBC-DSN konfigurieren
Verbindung zum MySQL Server aufbauen
Initialisierungsoperationen
SQL-Anweisungen ausführen
Ergebnisse abrufen
Transaktionen ausführen
Serververbindung trennen
Diese Schritte werden von den Anwendungen mit einigen Variationen ausgeführt. Das folgende Diagramm zeigt den grundsätzlichen Ablauf:

Dies ist eine Übersetzung des MySQL-Referenzhandbuchs, das sich auf dev.mysql.com befindet. Das ursprüngliche Referenzhandbuch ist auf Englisch, und diese Übersetzung ist nicht notwendigerweise so aktuell wie die englische Ausgabe. Das vorliegende deutschsprachige Handbuch behandelt MySQL bis zur Version 5.1.
